SAP Help includes documentation artefacts that were created decades ago. It is not an exception finding 8-bit pixel fragmented gifs in the documentation. However, for newer documentation, the quality and presentation is better.
RAP documentation
The SAP Help RAP documentation π already starts with a pleasant surprise. Images and interactive presentation of information. The bigger picture page π features a nice interactive diagram.

While the home page for the ABAP RESTful Application Programming Model displays βjustβ a picture of the building blocks, the Learn section π features the same as an interactive diagram. In general, the RAP documentation features many grafics, and many of those are interactive, for instance:
Specially the diagrams for the RAP BO Runtime are a life saver. They allow to capture complex information. Several years ago, information like this would have been available only as text. RAP documentation gives you an image.

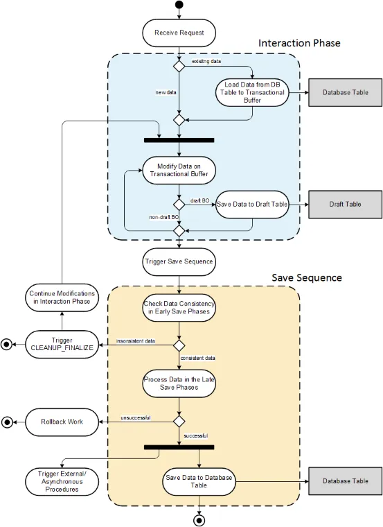
The diagram for the save sequence runtime is also an exceptional example how good documentation allows to capture complex tasks easily.

ADT
The ADT documentation also offers some nice features to make the life of developers easier. The documentation is full of images, diagrams and other visual explanation of processes that make it easy to work with ADT.
Fiori
Another documentation that makes life easier is the one for Fiori. The documentation for Fiori is also using graphics, diagrams and interactive presentation of information.
Of course, the SAP Fiori Guidelines π are a show case on how to make complex information easily accessible for years.
UI5
The UI5 documentation is an example on how to provide documentation for years. Not only idoes the documentation come with tutorials. These are step-by-step tutorials and can be downloaded, for each step. You get demo apps and the sample section is a prime example on how to display information. The best part: you can not only download each sample, they are editable right in the browser!

(note the title tex).
The same applies to the SAP Fiori Development Portal π. You can access the documentation, see examples and try it out in the integrated environment!

(note the description text of the input field).
ABAP Keyword Documentation
And then there is the ABAP keyword documentation. Part of the SAP Help domain, but hidden from navigation. You can find it, if you search for it.
The web page got a new design some time ago. The content did not change much. The ABAP documentation comes since decades with programming examples. The examples are provided as is and are just text.
Example: IF π

The example is not interactive, you cannot run it in the browser. A feature UI5 gives you, but ABAP Doc not. Considering that there are so many examples available π and that always having to copy&paste those into your system to try something out is a pity. Specially if you just want to get a better understanding of how something works, without having to go through the whole process of creating a development artefact in your system.
Running ABAP in the browser is already possible π thanks to Lars π. You can run the examples using the transpiler. Why not add this as a feature to the documentation? Sure, it might not work for every single example. But for sufficiently many. The gap of those not possible today might be closable in the future.

Exceptional good ABAP keyword documentation
Any chance to get an exceptional good ABAP keyword documentation? I know I am repeating myself here, but: Developer Capability. The leitmotif must be to make developers efficient.
Having a low barrier, easy to try out and fail fast, guided documentation is one of those drivers of developer efficiency.